行业新闻

联系电话:18603864550

联系电话:18603861261

邮箱:1992412058@qq.com

地址:河南省郑州市华南城11区B-265

安全防护鞋新国标解读

点击数: 更新时间: 2024-07-12 编写人:admin

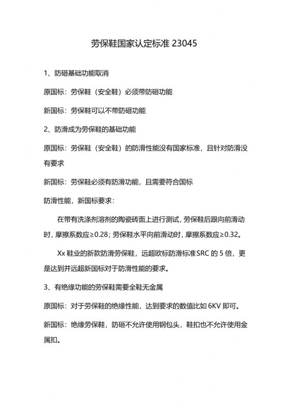
劳保鞋新国标GB21148-2020 正式实施 
2021-08-02 09:20
安全鞋(又称劳保鞋)新国标GB21148-2020,从2021年8月1日起,正式实施。很多人可能还不清楚,新国标有哪些变动?


劳保鞋新国际GB21148-2020

简单总结:

1、防砸绝缘劳保鞋,需要全身无金属,防砸需要使用塑料包头。

2、劳保鞋的防滑功能为基础要求,且有具体要求:

劳保鞋新国标 防滑性要求

3、劳保鞋的防砸功能,不再作为基础要求,即,不带防砸,只要符合国标要求,也可以称为劳保鞋。

关闭